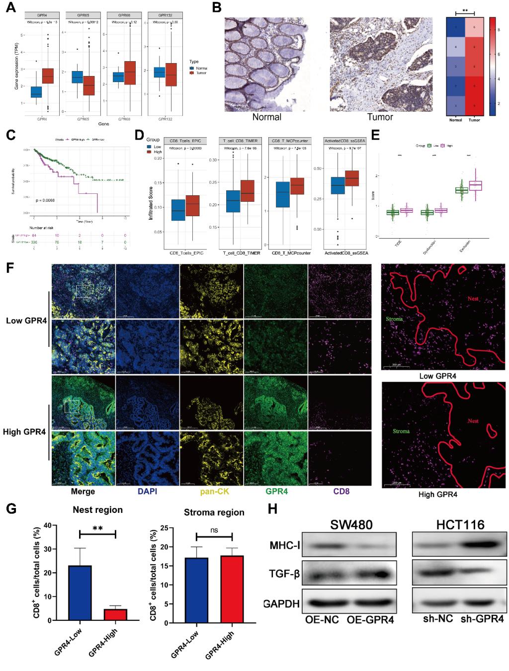
肿瘤免疫排斥是导致肿瘤免疫治疗失败的重要原因。细胞外基质形成的物理屏障是介导免疫排斥的关键因素。尽管已知肿瘤缺氧与酸性微环境会加剧肿瘤免疫排斥,但其内在的调控机制尚不明晰。华体会 iOS下载一附院任娟教授团队围绕“酸性环境如何通过氢离子感受器来驱动肿瘤免疫排斥”这一科学问题展开系统研究,通过二次谐波成像、多重免疫荧光等先进技术,实现了对细胞外基质重塑的定量化解析,并从肿瘤微环境力学特性视角出发,阐明了酸性微环境促进免疫排斥的新机制,并明晰了氢离子感受器被肿瘤酸性微环境激活后,如何介导肿瘤免疫排斥的具体机制。

近日,任娟教授在Nature《自然》子刊 Nature Communications《自然-通讯》(一区、影响因子15.7)发表《肿瘤酸性环境经GPR4构筑胶原屏障,促结肠癌免疫排斥》“GPR4 promotes immune exclusion in colon cancer through LOXL2-mediated extracellular matrix remodeling”研究成果,揭示了肿瘤酸性微环境促进肿瘤免疫排斥的关键机制,为开发结肠癌免疫治疗药物提供了新的靶向策略。博士研究生白书衡为唯一第一作者,任娟教授为唯一通讯作者,西交大一附院为唯一论文完成单位。


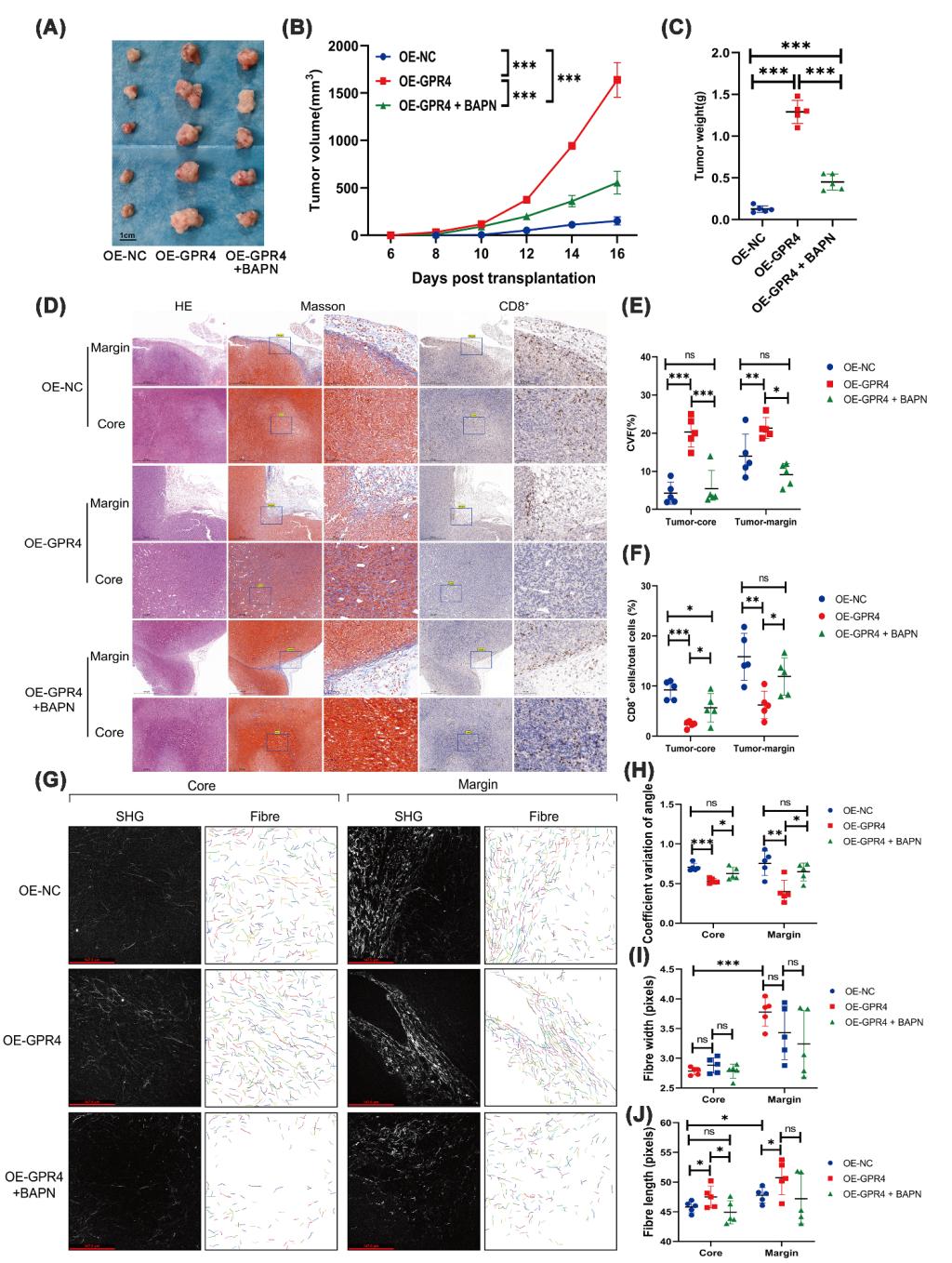
研究发现,作为氢离子感受器的G蛋白偶联受体GPR4在结肠癌中通过JAK2/STAT3信号通路发挥双重作用:一方面调控LOXL2促进胶原纤维排列,另一方面调节TGF-β增强I型胶原表达,从而推动细胞外基质的结构重塑与沉积,最终形成肿瘤免疫排斥性微环境,阻止免疫细胞的浸润。基于上述机制,任娟教授团队设计了通过抑制JAK2/STAT3通路或LOXL2功能来有效逆转肿瘤免疫排斥状态,显著提升了免疫治疗响应,并在动物模型中得到证实。
该研究不仅在理论层面深化了对肿瘤微环境与免疫调节之间复杂关系的认识,更在临床转化方面展现出重要价值:GPR4及其下游信号分子可作为预测免疫治疗效果的生物标志物,并为联合靶向干预提供了新策略,有望改善结肠癌及其他实体瘤的免疫治疗耐受问题。
本研究得到国家自然科学基金面上项目、陕西省重点研发项目及西安交大一附院科研基金的支持,并依托西安交大一附院转化医学中心、生物医学研究中心及生物样本信息资源中心等多个高水平实验平台,体现了临床与基础研究深度融合的创新模式。